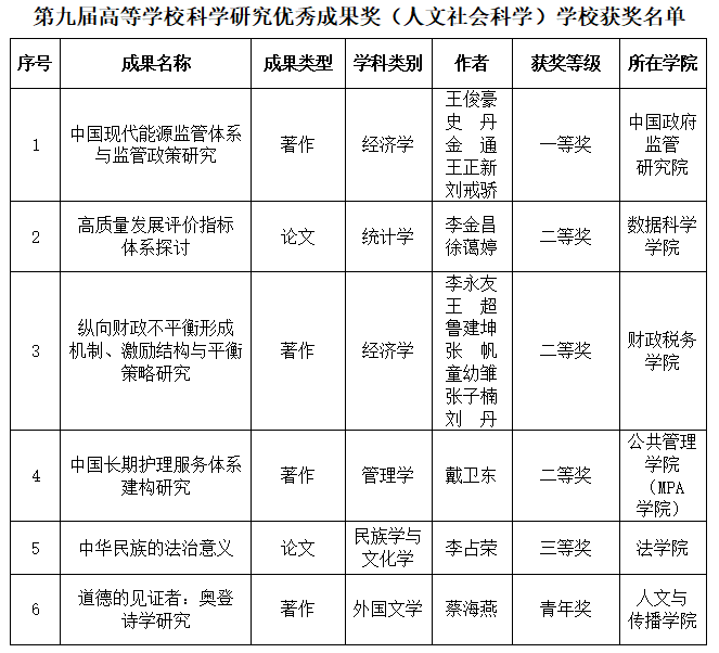
本网讯近日,第九届高等学校科学研究优秀成果奖(人文社会科学)评选结果公布。学校在本届评选中6项成果获奖,成绩创历史新高,其中一等奖1项、二等奖3项、三等奖1项、青年奖1项。这是我校首次在高等学校科学研究优秀成果奖(人文社会科学)评选中获一等奖,实现了该奖项零的突破。

教育部高等学校科学研究优秀成果奖(人文社会科学)每三年评选一次,是教育部为表彰奖励高校哲学社会科学工作者取得的突出成绩,展示高校社科界服务党和国家事业发展的重大理论与实践成果,推动高校加快构建中国特色哲学社会科学的重大举措。该奖项被认为是我国人文社科领域最具公信力和影响力的重要奖项。第九届高等学校科学研究优秀成果奖(人文社会科学)评选的是2018年1月1日至2021年12月31日期间的成果。获奖成果共1496项(含香港、澳门高校获奖成果),其中一等奖125项、二等奖545项、三等奖602项、普及读物奖21项、青年成果奖203项。
(编辑:车鹏)