为推动资产评估行业的理论实践相结合,推进产学研融合,强化校企合作,搭建机构和院校沟通交流的平台,中国资产评估协会于2019年4月启动了“全国资产评估业务案例大赛”活动。
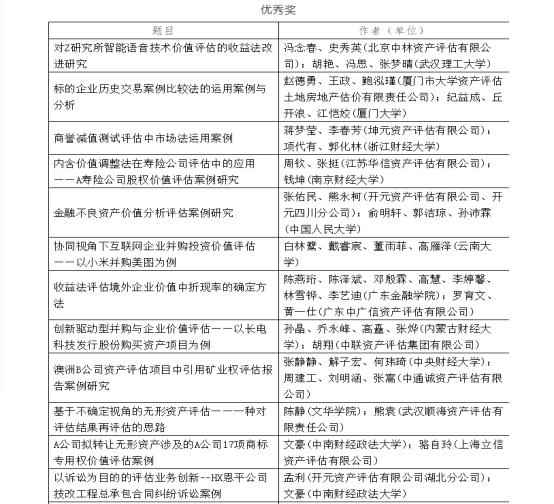
我院资产评估系郭化林教授、项代有老师联合坤元资产评估公司参与了这次案例大赛,取得了可喜的成果。全国各高校和资产评估公司提交了79个参赛案例,评选出一等奖3名、二等奖6名、三等奖10名、优秀奖20名。由项代有和郭化林老师指导的两个案例在经过两轮评审后,均获得了专家认可。案例“以财务报告为目的的ABC公司优先股及员工期权公允价值评估案例”获得了二等奖,案例“商誉减值测试评估中市场法运用案例”获得了优秀奖。这是资产评估系一直贯彻“校企联盟,应用创新人才培养”模式的教学改革理念所取得的阶段成果。




